Calendario
C=64
Ready64.org - Dedicato al Commodore 64. Online dal 24 luglio 2002.
Contatti
Collabora
Aiuto
Donazione
Opzioni Sito
Tema:
Adulti:
Mappa di
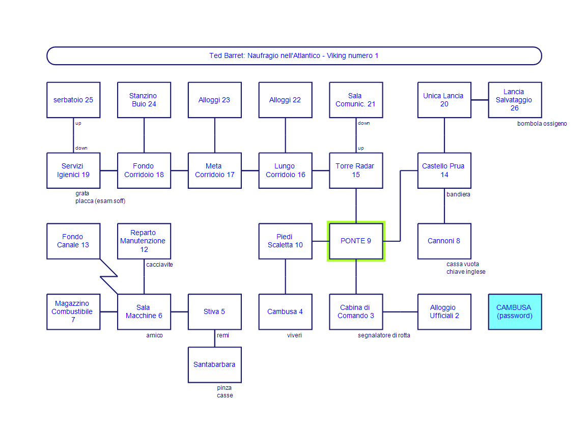
Ted Barret: Naufragio nell'Atlantico
File:
ted_barret_naufragio_nell_atlantico.png |
Dimensioni:
39Kbyte
indietro
Commodore 64
Mostra Menu
Home
Giochi
Recensioni
Download Riviste
Utility
Demo
Articoli
Libri
Manuali
Lost Games
Museo
Misc
Link
Commodore 64
Forum
Pannello Utente
521 Visitatori, 4 Utenti
Alex da Parma
,
Andy/AEG
,
Roberto
,
eregil
Ciao, ospite!
(
Login
|
Registrati
)
Ultimo Commento
Avenger (Fullscreen)
Se vi piace Space Invaders, questo Avenger e' perfetto. Grafica appropriata, fedeltà nel porting, nessun bug. Non posso dare più di 8 perché ho sempre considerato Space Invaders un po' noioso
leggi »
Alex da Parma
Articolo
Lo schermo del C64 e il raster
Grazie mille per questo contributo! Sembra un'ottima introduzione al discorso. Vedrò di leggerlo con calma prossimamente!
marco_b
Superlink
RetroCampus
Free cookie consent management tool by
TermsFeed Generator
Segnala Link Interrotto
×