Ready64.org - Dedicato al Commodore 64. Online dal 24 luglio 2002.
Contatti
Collabora
Aiuto
Donazione
Opzioni Sito
Tema:
Adulti:
Commodore 64
Mostra Menu
Home
Giochi
Recensioni
Download Riviste
Utility
Demo
Articoli
Libri
Manuali
Lost Games
Museo
Misc
Link
Commodore 64
Forum
Pannello Utente
563 Visitatori, 0 Utenti
Ciao, ospite!
(
Login
|
Registrati
)
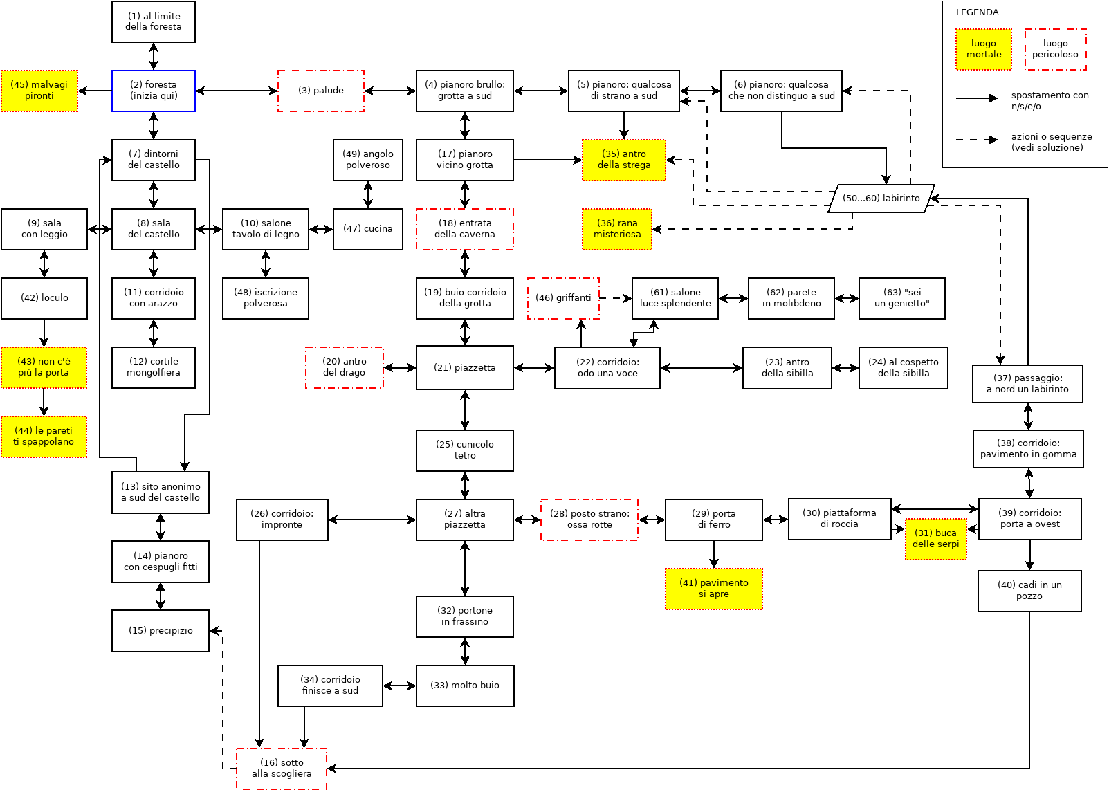
Esherland
🡄 Indietro
Autore della mappa: eregil
Esherland Mappa
Data: 29/12/2025
Ultimo Commento
Endless Forms Most Beautiful 64
Bellissimo giochino, divertente da giocare da soli e in coppia. Grafica semplice ma efficace, difficoltà ben calibrata. Carine le musichette dei livelli e simpatici i nemici, con tanto di scheda descrittiva iniziale che ci dà un'idea di con...
leggi tutto »
🤵
paperinik77pk
Lo schermo del C64 e il raster
Grazie mille per questo contributo! Sembra un'ottima introduzione al discorso. Vedrò di leggerlo con calma prossimamente!
🤵
marco_b
Superlink
RetroCampus
Free cookie consent management tool by
TermsFeed Generator